Instance Verification Kit (IVK)
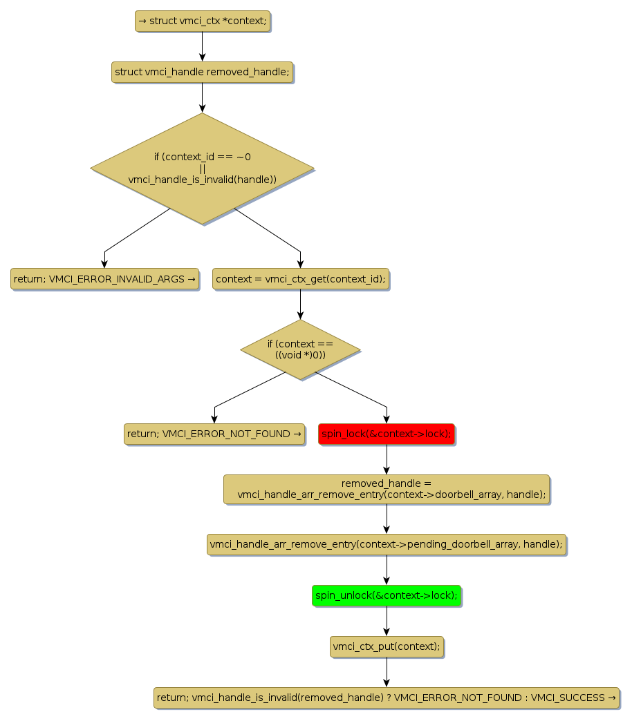
spin lock @ [25357+26+/linux-3.19-rc1/drivers/misc/vmw_vmci/vmci_context.c]
Instance Signature: lock
|
The Matching Pair Graph:
|
|
Function Name
|
Control Flow Graph (CFG)
|
Events Flow Graph (EFG)
|
Source Correspondence
|
|
vmci_ctx_dbell_destroy
|
|
|
[25028+22+/linux-3.19-rc1/drivers/misc/vmw_vmci/vmci_context.c]
|